From: Prospective Industry Research Institute
major listed companies in the display driver chip industry: xinxiang micro (688593.SH), tiandeyu (688252.SH), gekewei (688728.SH), zhongying electronics (300327.SZ), weir shares (603501.SH), shilan micro (600460.SH), mingmicro electronics (688699.SH), lixin micro (688401.SH), etc.), sh88.
The core data of this article: China display driver chip industry chain panorama, China display driver chip enterprise regional competition
Three types of technology display driver chip for the mainstream of the market
The development of display driver chips is closely related to the progress of display technology. The current mainstream LCD display technology in the production of a large number of semiconductor technology, mature semiconductor technology and equipment so that LCD has the conditions for mass production, the current market mainstream LCD, OLED display panel are using semiconductor chips to achieve the final presentation of the screen effect. From the perspective of product types, the mainstream display driver chips on the market at this stage include LCD display driver chips (LCD DDIC), touch display integrated driver chips (TDDI) and OLED display driver chips (OLED DDIC).

Analysis of various display driver chip manufacturing processes and similar competitors
Due to the diversity of display products, the process range of display driver IC is also relatively wide, and its main products cover the process section of 28nm-150nm. Among them, IT products such as NB and MNT and TV are mainly 110-150nm. The integrated TDDI(Touch DDIC) process section mainly used for LCD mobile phones and tablets is 55-90nm; The process section for AMOLED driver IC is relatively advanced at 28-40nm.

China's leading DDIC enterprises to catch up with the technical standards
At present, DDIC manufacturers in mainland China and Taiwan have more layout of LCD DDIC and OLED DDIC products. Traditional LED driver IC manufacturers are actively expanding to Mini LED and Micro LED driver IC. Chinese mainland leading enterprises set to create the North, Yi Siwei, China Taiwan leading enterprises Lianyong, Wonder Optoelectronics, Ruiding Technology and other extensive layout of more than four kinds of DDIC chips.

Note: Blue fill represents the company's layout on the product.
judging from the main technical indicators of DDIC chips, the leading enterprises of DDIC in mainland China have been able to benchmark the leading enterprises of Taiwan, China on various parameters such as application size, resolution and refresh rate of large and medium-sized LCD DDIC, small-sized LCD DDIC and mobile phone AMOLED DDIC. On the whole, the leading DDIC enterprises in mainland China have shown a high level of technology.

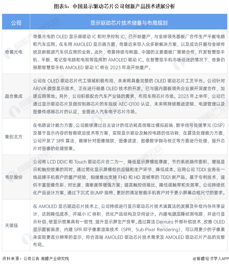
Technology Reserves and Layout Planning of China's Representative DDIC Enterprises
judging from the technological progress of representative enterprises of display driver chips in China, wonder photoelectric's OLED display driver IC and timing control IC have started mass production and are cooperating with the world's leading panel factories to produce tablet computers and automobile applications. The core technology advantages of Jichuang North are currently at the leading level in the industry in terms of circuit design capability, image quality algorithm processing capability and interface technology reserve of display chips; weir shares combine LCD DDIC and Touch driver chips into one, reducing the thickness of the display module, saving the area of the system device, enhancing the display and touch effects, and reducing the cost by simplifying the supply chain and production links of the display module. Tian Deyu continues to develop the technology algorithm of the display driver chip and design the compensation memory sharing in AMOLED display driver chip technology.
In the field of display driver chip foundry, crystal integration is actively deployed in the field of OLED driver chip foundry, and will have a complete OLED driver chip process platform in the future. For AR/VR micro-display technology, the company is developing silicon-based OLED technology, has been with the domestic panel leaders to carry out in-depth cooperation, accelerate the application of landing.

For more research and analysis of this industry, please refer to the "Market Demand Analysis and Investment Prospect Forecast of China's High Voltage Drive Chip Industry" by the Prospective Industry Research Institute.
at the same time, the prospective industrial research institute also provides solutions such as industrial big data, industrial research report, industrial planning, park planning, industrial investment promotion, industrial map, intelligent investment promotion system, industry status certificate, IPO consultation/feasibility study of investment raising, IPO working paper consultation, etc. Citing the contents of this article in any public disclosure such as the prospectus and the company's annual report requires formal authorization from the Prospective Industry Research Institute.
More in-depth industry analysis can be found in [Prospective Economist APP], and you can also interact with 500 economists/senior industry researchers.
Ticker Name
Percentage Change
Inclusion Date