From: Prospective Industry Research Institute
Major listed companies in the industry: China Central Vehicle (601766), China Pass (688009), Thinking Train Control (603508), Beijing-Shanghai High-speed Railway (601816), etc.
The core data of this article: high-speed rail policy, high-speed rail planning, etc.
1. Policy history chart
High-speed rail is an important national transportation infrastructure and a major livelihood project. According to the "Eighth Five-Year Plan" to the "14th Five-Year Plan" of my country's national economy, the state has many support policies for the high-speed rail industry, encourages high-speed rail technological innovation, and actively carries out high-speed railway construction.
During the period from the "Eighth Five-Year Plan" (1991-1995) to the "Eleventh Five-Year Plan" (2001-2005), the national level mainly planned the high-speed rail industry from the development of high-speed rail technology and the construction of Beijing-Shanghai high-speed rail; Starting from the "Twelfth Five-Year Plan", the plan clearly stated that the construction of high-speed rail should be actively promoted, and the "four vertical and four horizontal" passenger dedicated lines should be built, and highlighted. By the "14th Five-Year Plan" period, according to the "14th Five-Year Plan" and the 2035 Long-term Goal Outline ", building a fast-track network and basically connecting the" eight vertical and eight horizontal "high-speed railways has become an important task during the" 14th Five-Year Plan "period.

2. Summary and interpretation of national policies
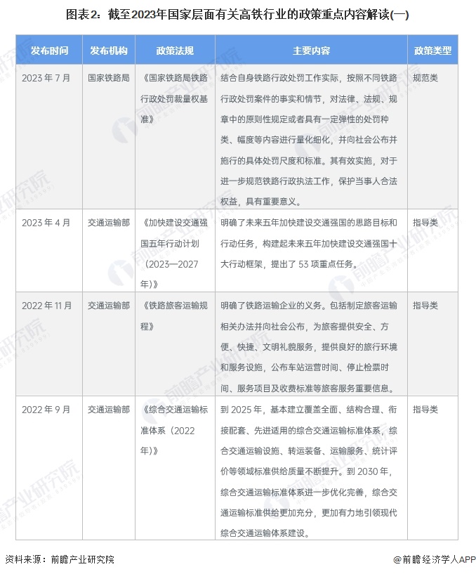
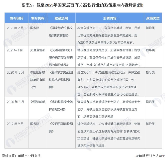
-- Summary of high-speed rail industry policies at the national level
China has promulgated a number of policies to promote the development of China's high-speed rail industry, but from the new policy issued in 2021, China's high-speed rail construction plan proposed: for high-speed rail construction projects should be well reviewed, reasonable development of construction standards, to meet the requirements of financial balance, to avoid excessive or repeated construction. The specific policies are as follows:




-- High-speed rail line planning at the national level and interpretation of major policies
According to the content of my country's "Medium and Long-term Railway Network Planning", my country's high-speed rail network has achieved the original four verticals and four horizontals, and is improving the eight verticals and eight horizontals. It is planned that by 2030, the entire high-speed rail network will reach 45000 kilometers. The specific plan is as follows:

In March 2021, the National Development and Reform Commission, the Ministry of Communications, the National Railway Administration and the China National Railway Group jointly issued the Opinions on Further Doing a Good Job in Railway Planning and Construction, which mentioned that the construction of existing parallel lines for high-speed railways will be strictly controlled, and the construction of subways and light rails in disguised form in the name of new intercity railways and urban (suburban) railways will be strictly prohibited. At the same time, the construction threshold for 350 km/h high-speed. This is the first time in recent years that decision-makers have put forward restrictive requirements for high-speed railway construction, which means that China's high-speed railway projects have been tightened from approval to construction.

-- Interpretation of the development goal of high-speed rail industry operating mileage at the national level
According to my country's "Medium and Long-term Railway Network Planning", by 2030, high-speed railways will be about 45000 kilometers, with an average annual growth rate of about 2%. According to the outline of the railway advance planning for a powerful transportation country in the new era issued by the State Railway Group in 2020, by 2035, the operating mileage of China's high-speed rail will reach about 70000km, and the high-speed rail in cities with a population of more than 500000 will be accessible.
at the same time, according to the medium-and long-term railway network planning, the total mileage of high-speed railway operation will reach about 45000 kilometers by 2030, so it is estimated that the mileage of high-speed railway operation in China will reach about 5100 kilometers from 2021 to 2030. According to the "Outline of the Advanced Plan for a Powerful Railway in the New Era", by 2035, my country's high-speed rail operating mileage will reach about 70000 kilometers. Therefore, it is expected that my country's high-speed rail operating mileage will reach about 25000 kilometers from 2031 to 2035.

3. summary and interpretation of policies at the provincial and municipal levels
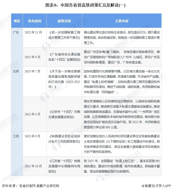
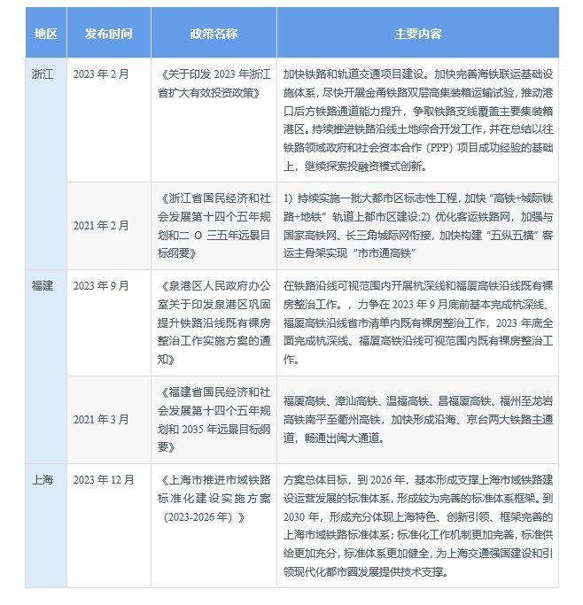
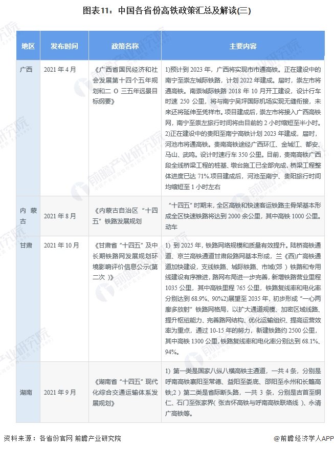
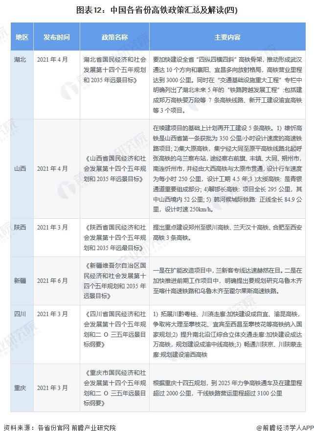
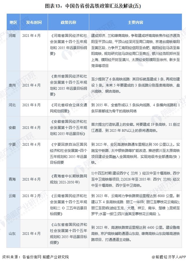
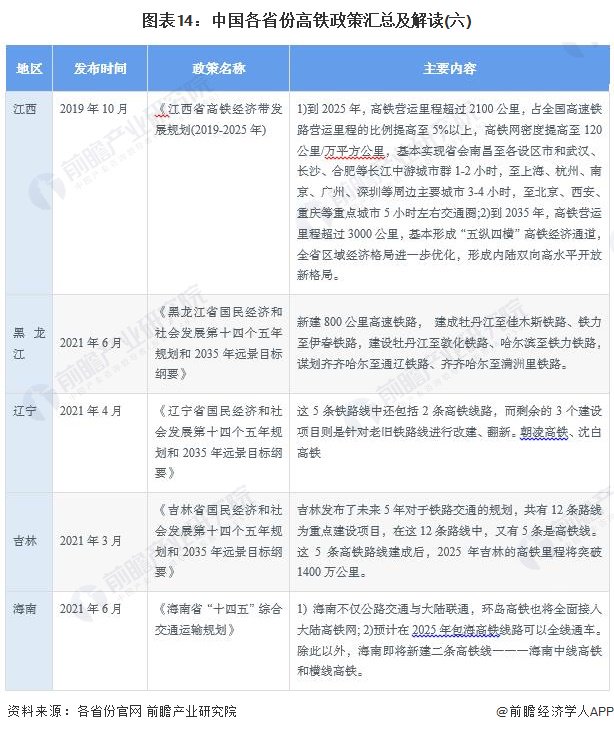
-- 31 provinces and cities high-speed rail industry policy summary
at present, most of China's 31 provinces and cities have planned high-speed rail construction projects in the 14th five-year plan and issued supportive policies to promote high-speed rail construction. the policy contents all respond to the country's main goal of building an "eight vertical and eight horizontal" railway network. some provinces and cities will issue managed railway project costs and specific traffic circle building plans in 2022 and 2023. Specific provincial and municipal policies are as follows:






-- 31 provinces and cities high-speed rail industry development goals interpretation
During the 14th Five-Year Plan period, China's major provinces also put forward the development goals of the high-speed rail industry. Among them, Shandong, Hubei, Jiangxi, Chongqing and other places have proposed high-speed rail mileage plans by the end of 2025, and the high-speed rail mileage plans of the above four provinces are all above 2000 kilometers; in addition, many provinces and cities have proposed the number of new high-speed rail lines. Among them, there are more than 5 planned lines in Anhui, Hunan and Guizhou. Specific development goals are as follows:

The above data refer to the "China High-speed Rail Industry Market Outlook and Investment Strategic Planning Analysis Report" by the Prospective Industry Research Institute.
at the same time, the prospective industrial research institute also provides industrial big data, industrial research reports, industrial planning, park planning, industrial investment promotion, industrial mapping, intelligent investment promotion system, industry status certificate, IPO consultation/feasibility study of raising investment, IPO working paper consulting and other solutions. Citing the contents of this article in any public disclosure such as the prospectus and the company's annual report requires formal authorization from the Prospective Industry Research Institute.
More in-depth industry analysis can be found in [Prospective Economist APP], and you can also interact with 500 economists/senior industry researchers.
Ticker Name
Percentage Change
Inclusion Date