Transfer from: Prospective Industry Research Institute
major listed companies in the industry: China railway (601390.SH), China railway construction (601186.SH), China communication construction (601800.SH), China railway (601766.SH), China pass (688009.SH), thinking train control (603508), Beijing-Shanghai high-speed railway (601816), etc.
The core data of this article: China's high-speed rail industry map, China's high-speed rail industry listed company business layout, China's high-speed rail industry listed company business performance
High-speed rail industry chain overview
The high-speed rail industry chain is long and complex. The entire industry chain runs vertically through infrastructure, industrialized manufacturing, and operating services, involving machinery, electrical, electronics, information technology, materials and other fields. High-speed rail concept-related industries are divided into three main cycles according to the value chain: pre-railway infrastructure, medium-term train manufacturing and related equipment and later operating services.
The early stage mainly includes various supporting building materials needed in the construction of project contracting, engineering machinery, bridges and culverts, tracks, tunnels, etc. Representative enterprises include China Railway, China Railway Construction and so on. The medium-term mainly includes the purchase of vehicles, parts and accessories, special system equipment, etc. Leading enterprises include China Central Vehicle, China General Number, Railway Academy, etc. The entire industrial chain after the market includes operations, logistics companies and other service-related enterprises, including the Beijing-Shanghai high-speed rail.


Regional thermal map of high-speed rail industry chain: concentrated in the eastern transportation hub area
according to the data of enterprise search cat, at present, China's high-speed rail registered enterprises are mainly distributed in Jiangsu and Shandong provinces. Followed by Guangdong, Henan and other provinces and cities. The whole is concentrated in the eastern region, mostly in the transportation hub zone.

Heat distribution of high-speed rail listed companies: Beijing has the largest number of listed companies
judging from the regional distribution of listed companies in the high-speed rail industry, Beijing has the largest number of listed companies in the high-speed rail industry. leading enterprises such as China railway (601390.SH), China railway construction (601186.SH), China communication construction (601800.SH), China railway (601766.SH) and China pass (688009.SH) are all located in Beijing. The number of listed enterprises in the high-speed rail industry in Shandong, Jiangsu and Zhejiang provinces is also large, Shandong has Shandong Road and Bridge (000498.SZ) and other listed enterprises, Jiangsu has Baosheng shares (600973.SH) and other listed enterprises, Zhejiang has Tiantie shares (300587.SZ) and other listed enterprises.

Operating performance of representative enterprises in high-speed rail industry
judging from the revenue scale of railway business, CRRC is in a leading position, achieving a revenue of 143.035 billion yuan in the first three quarters of 2023. Judging from the gross profit margin of railway business, the gross profit margin of thinking train control is in the leading position in the industry, reaching 59%.

Latest Investment Trends of Representative Enterprises in High-speed Railway Industry
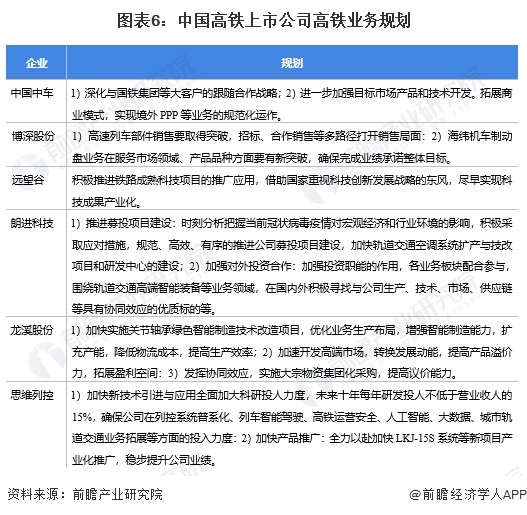
Based on the "14th Five-Year Plan", the major high-speed rail trains and related equipment manufacturing listed companies formulate more detailed high-speed rail business plans and implement them. Among them, China's medium-sized car, Longxi shares, iron track, Jinyi industrial and other companies mainly from the perspective of broadening cooperation relations, strengthening the market and product development to make business plans. The specific business plan is as follows:

For more research and analysis of this industry, please refer to the "China High-speed Rail Industry Market Outlook and Investment Strategic Planning Analysis Report" by the Foresight Industry Research Institute.
at the same time, the prospective industrial research institute also provides solutions such as industrial big data, industrial research report, industrial planning, park planning, industrial investment promotion, industrial map, intelligent investment promotion system, industry status certificate, IPO consultation/feasibility study of investment raising, IPO working paper consultation, etc. Citing the contents of this article in any public disclosure such as the prospectus and the company's annual report requires formal authorization from the Prospective Industry Research Institute.
more in-depth industry analysis can be found in [prospective economist APP], and you can also communicate and interact with 500 + economists/senior industry researchers.
Ticker Name
Percentage Change
Inclusion Date