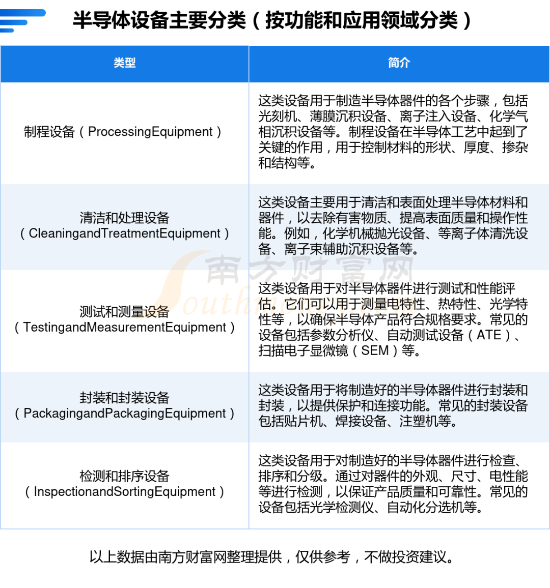
Definition and Classification of Semiconductor Devices
Semiconductor equipment refers to equipment used to manufacture, process or test semiconductor materials and devices. They play a vital role in the semiconductor industry and are used to produce a variety of semiconductor products, including integrated circuits (ICs), solar cells, light emitting diodes (LEDs), etc.

Future development trend of semiconductor equipment industry

Let's look at the situation of A- share semiconductor equipment-related listed companies
according to the statistics of the trend stock selection system of southern wealth network, there are currently 142 listed enterprises related to a-share semiconductor equipment, and the total operating income in 2022 is about 636.845 billion yuan, up 28.5 percent year on year. The overall operating income of listed semiconductor equipment companies from 2018 to 2023 is as follows:

Southern Wealth Trend Stock Selection System data show that the overall net profit of 142 semiconductor equipment-related listed companies in A- shares in 2022 was 70.45 billion billion yuan, up 36.07 percent year-on-year, higher than the 2021 level. In terms of profit margins in the semiconductor equipment industry, the average gross margin in 2022 is 32.44 percent, down from 2021, and the average net margin is 15.28 percent, down from 2021.

From the regional distribution of listed companies, the 142 semiconductor equipment-related listed companies in A- shares are distributed in Jiangsu, Guangdong, Shanghai, Zhejiang, Liaoning and other provinces and cities, and are mainly concentrated in East China.

So what is the market size for the semiconductor equipment industry?
Semiconductor equipment is a key tool in the semiconductor chip production process, used to manufacture, test and package semiconductor chips. With the rapid development of information technology, artificial intelligence, Internet of Things and other fields, the demand for high-performance and high-reliability chips will continue to increase, which will promote the development of the semiconductor equipment market. In addition, the rise of 5G technology and Internet of Things applications is another major driving force for the growth of the semiconductor equipment market. The market size will grow from 55.418 billion yuan in 2017 to 274.515 billion yuan in 2022, and the semiconductor equipment market size will exceed 303.2 billion yuan in 2023.

focus, analysis of semiconductor equipment industry chain and sorting out leading stocks
Semiconductor equipment industry chain includes single crystal furnace, diffusion equipment, cleaning equipment, oxidation furnace, PVD, PECVD, MOCVD and other links. Single crystal furnace companies mainly include Jingsheng shares, Shanghai silicon industry and Beijing Express. Diffusion equipment companies mainly include Jiejia Weichuang. Cleaning equipment companies mainly include Shengmei Shanghai, Zhichun Technology, North Huachuang and Core Source Micro. Oxidation furnace companies mainly include North Huachuang. PVD companies mainly include North Huachuang. PECVD companies mainly include North Huachuang and Tuojing Technology. MOCVD companies mainly include Zhongwei Company and North Huachuang.

Xinlai Yingcai: The company is the only manufacturer of high-clean application materials covering three major fields of vacuum semiconductors, biomedicine and food safety in China, and a supplier of core components of semiconductor etching equipment
Xinlai Yingcai was founded on July 12, 2000 and listed on Shenzhen Stock Exchange on September 6, 2011 with stock code 300260. The company's main business is the research and development, production and sales of clean application materials and high-purity and ultra-high-purity application materials.
The company's product line covers food, pharmaceutical, pan-semiconductor and other products; products are widely used in food safety, biomedicine and pan-semiconductor business areas.
In recent years, the company's business structure, operating income, net profit attributable to the parent, gross margin and net profit margin are as follows:


northern huachuang: domestic scarce platform pan-semiconductor equipment supplier, PVD machine is the world's top three CIS packaging enterprises preferred
North Huachuang was founded on September 28, 2001 and listed on Shenzhen Stock Exchange on March 16, 2010 with the stock code 002371. The company's main business is the research and development, production, sales and technical services of semiconductor basic products.
The company's product line covers semiconductor equipment, precision electronic components, vacuum and lithium-ion equipment and other products; products are widely used in logic devices, memory devices, advanced packaging, third-generation semiconductors, semiconductor lighting, micro-electromechanical systems, new displays, New energy photovoltaics, substrate materials and other process manufacturing processes.
In recent years, the company's business structure, operating income, net profit attributable to the parent, gross margin and net profit margin are as follows:


Zhangjiang Hi-Tech: The subsidiary indirectly participates in Shanghai Microelectronics Equipment (Group) Co., Ltd., which is mainly committed to the development, design, manufacturing, sales and technical services of semiconductor equipment, pan-semiconductor equipment, and high-end intelligent equipment
Zhangjiang Gaokechuang started on April 18, 1996 and was listed on the Shanghai Stock Exchange on April 22, 1996 under the stock code 600895. The company's main business is land transfer, real estate development and sales, real estate leasing, data communication services, and venture capital.
The company's product line covers real estate, service industry and other products; the products are widely used in real estate, information technology, artificial intelligence, characteristic parks and other fields.
In recent years, the company's business structure, operating income, net profit attributable to the parent, gross margin and net profit margin are as follows:


Tuojing Technology: the leading enterprise of semiconductor thin film deposition equipment in China and the only manufacturer of integrated circuit PECVD and SACVD equipment for industrial application in China
The company's main business is the research and development, production, sales and technical services of high-end semiconductor special equipment.
The company's product line covers PECVD, ALD, SACVD, HDPCVD, hybrid bonding series and other products; the products are widely used in domestic integrated circuit logic chips, memory chips and other fields.
In recent years, the companyThe business structure, operating income, net income attributable to the parent, gross margin and net margin are as follows:


China Micro Corporation: the new star of global semiconductor etching and thin film deposition equipment, known as the light of the national core, is the leader of domestic etching equipment
The company was founded on May 31, 2004 and listed on the Shanghai Stock Exchange on July 22, 2019 under the stock code 688012. The company's main business is the research and development, production and sales of high-end semiconductor equipment and pan-semiconductor equipment.
The company's product line covers special equipment, spare parts, services and other products; products are widely used in semiconductor integrated circuit manufacturing, advanced packaging, LED epitaxial wafer production, power devices, MEMS manufacturing and other micro-process of high-end equipment.
In recent years, the company's business structure, operating income, net profit attributable to the parent, gross margin and net profit margin are as follows:


to pure technology: domestic high purity process system and semiconductor equipment field mainstream qualified suppliers
Zhichun Technology was founded on November 13, 2000 and listed on the Shanghai Stock Exchange on January 13, 2017 under the stock code 603690. The company's main business is the research and development, production and sales of semiconductor process equipment, system integration and support equipment, as well as the resulting component materials and professional services.
The company's product line covers products such as process equipment, high-purity system integration and support equipment, component materials and professional services; products are widely used in optical communication modules, CPO, semiconductors, artificial intelligence and other fields.
In recent years, the company's business structure, operating income, net profit attributable to the parent, gross margin and net profit margin are as follows:


The data is provided by Southern Fortune. It is for reference only and does not constitute investment advice. It is operated accordingly at your own risk. The stock market is risky and investment needs to be cautious.
Ticker Name
Percentage Change
Inclusion Date