Log in to the Sina Finance APP and search for [Xinphi] to see more evaluation grades
Transferred from: Prospective Industry Research Institute
Major listed companies in the industry: Xinhua Medical (600587.SH); United Imaging Medical (688271.SH) and others
The core data of this paper: medical electron linear accelerator; industrial chain; market size; Competitive landscape
Industry Overview
1. Definitions
A medical linear accelerator (also known as a medical electron linear accelerator/medical accelerator) is a kind of particle accelerator device used in biomedicine to perform radiation therapy on tumors.
Particle accelerator devices are divided into various types of accelerators according to the type of accelerating particles, the shape of the electric field, and the orbit followed by the acceleration process. Internationally, electron linear accelerators are the most widely used in radiotherapy.
The working principle of medical linear accelerators is mainly based on the acceleration effect of microwave electric fields on electrons. The electrons are accelerated to near the speed of light in the accelerator tube, and then directly drawn out for electron ray therapy, or to strike heavy metal targets to produce X-rays for X-ray therapy. It has the characteristics of high dose rate, short irradiation time, large irradiation field, good dose uniformity and stability. It is widely used in the treatment of various tumors, especially deep tumors.
A simplest electron linear accelerator consists of at least: an acceleration site (acceleration tube), a high-power microwave source and waveguide system, a control system, a ray leveling and protection system. The structure of the equipment that is a commodity on the market is more complex, but these basic components are essential.
According to the microwave acceleration mode and energy level, medical linear accelerators can be divided into traveling wave acceleration mode and standing wave acceleration mode, as well as different types such as low-energy machine, medium energy machine and high-energy machine.

2. Analysis of the industrial chain
The industrial chain of China's medical linear accelerator industry can be divided into three links, the upstream participants of the industrial chain are raw material and component suppliers, which can be divided into core components, auxiliary operation software and other component suppliers; The main participants in the midstream of the industrial chain are medical linear accelerator manufacturers, providing services such as product design and development, manufacturing, sales and maintenance; The downstream of the industrial chain is the application site and end patients of medical linear accelerators.


Industry development history: the initial stage of enterprise development
The development of China's medical linear accelerator industry has gone through several important stages, from the early exploration of the invention of medical linear accelerators, to the independent research and development of China's medical linear accelerators, from the development of technical difficulties to the overall pattern of the industry turbulence and then to the initial stage of the development of domestic enterprises, China's medical linear accelerator industry is gradually shifting from import-based to independent research and development, driven by government policy support and technological progress, and the market scale and R&D capabilities have been improved.

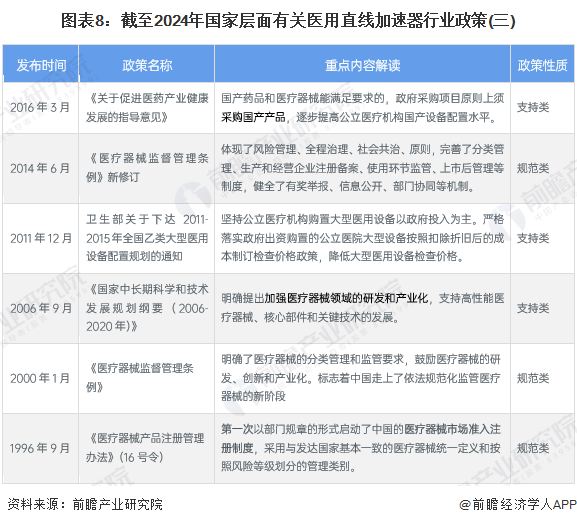
Industry policy background: With the support of policies, the development prospects of the medical linear accelerator industry are good
The medical linear accelerator industry is an important branch of China's medical equipment/medical device system and an important part of the application field of nuclear technology. According to the "Eighth Five-Year Plan" to the "14th Five-Year Plan" of China's national economy, the state's support policies for the medical linear accelerator industry have undergone changes from "improving the performance of medical devices" to "expanding the import of advanced technology" to "developing high-end medical equipment".

Since 1996, the State Council, the Ministry of Health, the Medical Device Technology Evaluation Center of the State Food and Drug Administration, the National Health Commission and other departments have successively issued policies to support and standardize the development of the medical linear accelerator industry, involving the development plan of the medical equipment industry, the regulations on the registration and management of medical device products, the configuration planning of large-scale medical equipment, and the application of high-end medical equipment



Industry development
1. The
overall market size of medical linear accelerators is fluctuating and growing
According to the data analysis of Zhongcheng Digital Technology, the market size of China's medical linear accelerator reached 4.241 billion yuan in 2019, and the growth rate was rapid in 2020, reaching 9.569 billion yuan, and in the three years from 2020 to 2023, affected by the epidemic and the development of nuclear technology, the market size fluctuated slightly, reaching 6.807 billion yuan in 2023.

2. Obtaining the registration certificate of medical linear accelerator
In recent years, the cumulative number of registered medical linear accelerators in China has increased steadily. As of June 2024, there are 43 effective medical linear accelerator products registered in China, including 22 domestic products and 21 imported products, accounting for 51.16% of the domestic quantity.

From the perspective of the number of approved product registrants, from 2020 to the first half of 2024, there will be a total of 43 valid product registrations, and the number of registrations of imported brand Elekta, domestic brand Accuray and Shandong Xinhua Medical is higher than that of other enterprises, and the total number of approvals for the three brands accounts for 47.7% of the overall number. Among them, Elekta holds a total of 6 medical linear accelerator registration certificates, ranking first.

3. Localization of medical linear accelerator market
For medical linear accelerator equipment, foreign companies started earlier and developed rapidly, and the technology development and industry product application time of radiotherapy equipment (radiotherapy equipment) manufacturers represented by Elekta and Varian are longer than those of domestic manufacturers, and the technology accumulation and industry market share of imported manufacturers are in a leading position. Although the current domestic medical linear accelerator market is still mainly controlled by imported brands, in recent years, the rising stars of Chinese enterprises have emerged, and the localization rate of the industry has shown a significant upward trend, increasing from 4.42% in 2019 to 16.35% in the first half of 2024, and the market acceptance and competitiveness of domestic medical linear accelerators in China are increasing day by day.

The competitive landscape of the industry
1. Regional competition: the eastern and southern coastal areas are concentrated
According to the distribution of representative enterprises in various regions, it can be seen that there are more enterprises related to the medical linear accelerator industry in the eastern and southern coastal areas, followed by more enterprises relying on the development of local medical and health industrial parks or nuclear technology-related industrial parks.

2. Enterprise competition: the rising stars of Chinese enterprises are emerging
Judging from the bidding situation of various enterprises in the medical linear accelerator industry in 2023, the two major imported brands of Varian and Elekta still occupy a large market share, both of which will reach a market share of 37.39% in 2023, followed by the rising star among Chinese enterprises, Shanghai United Imaging Medical will reach a market share of 15.13%, Shandong Xinhua Medical will account for 5.04%, and Suzhou Leitai and Xi'an Dayi will both reach a market share of 1.68%.

Industry development trends and prospects
1. Development trend: break through the shackles of the high-end market and have broad prospects
China has increased financial and policy support in the field of high-tech medical equipment, and with the strong support of the government, it has promoted the organization of enterprises, universities and hospitals to cooperate in the development of high-end medical accelerators, and the cross-industry medical linear accelerator development and cooperation situation is improving. With the continuous evolution of medical technology, medical linear accelerator-related domestic enterprises will break the shackles of the high-end market under the prospect of breaking through high-tech barriers, and more domestic medical linear accelerator products will occupy a larger market. In the next few years, the medical linear accelerator market will enter an accelerated development stage and show broad prospects driven by the progress of digital medical technology, national policy support and the expansion and upgrading of tumor treatment demand brought about by the aging population.

2. Development prospects: It is expected to reach 19 billion yuan in 2030
Driven by the continuous evolution of digital medical technology, the strong support of national policies, and the urgent need to improve the accuracy and efficiency of tumor treatment, the medical linear accelerator market will usher in a period of development. According to the notice of the National Health Commission on the issuance of the "14th Five-Year Plan" large-scale medical equipment configuration plan" issued by the state, a total of 5,333 conventional radiotherapy equipment are planned, of which 1,968 are planned in the 14th Five-Year Plan, and the potential market size of radiotherapy equipment is huge. According to the data analysis of Zhongcheng Digital Technology, the market size of China's medical linear accelerator reached 4.241 billion yuan in 2019 and 6.807 billion yuan in 2023, with a compound annual growth rate of 12.56%. It is expected that the market size of China's medical linear accelerator will reach 8.6 billion yuan in 2025 and 19 billion yuan in 2030.

For more research and analysis of this industry, please refer to the "China Medical Linear Accelerator (Radiotherapy Equipment) Industry Market Prospect and Investment Strategic Planning Analysis Report" by Qianzhan Industry Research Institute
At the same time, the Prospective Industry Research Institute also provides solutions such as industrial new track research, investment feasibility study, industrial planning, park planning, industrial investment, industrial map, industrial big data, smart investment promotion system, industry status certification, IPO consulting/fundraising feasibility study, and specialized and special new small giant declaration. To quote the content of this article in any public information disclosure such as prospectus and annual report, formal authorization from Qianzhan Industry Research Institute is required.
More in-depth industry analysis is available in the [Prospective Economist APP], and you can also communicate and interact with 500+ economists/senior industry researchers. More enterprise data, enterprise information, and enterprise development are all in the [Qichamao APP], the most cost-effective and most comprehensive enterprise query platform.
Ticker Name
Percentage Change
Inclusion Date