Source: Market Cap
Capacity is expected to double again!


Written by Guantao
Edited by Xiaobai
Titanium is known as the "all-round metal", with low density, high strength, good high temperature and low temperature resistance, strong corrosion resistance and excellent forming properties and other outstanding characteristics, is widely used in aviation, aerospace, ships and weapons and biomedical fields, also known as "space metal" and "strategic metal".
Titanium is added to aluminum, tin, vanadium, molybdenum, niobium and other elements to form titanium alloy, due to the complex smelting and processing technology involved in titanium and titanium alloy, high technical content, at present only China, the United States, Japan and Russia four countries in the world have mastered the complete titanium industrial production technology.
Recently, Jintian Titanium Industry (688750. SH) officially landed on the Science and Technology Innovation Board, becoming the third listed company in the field of A-share high-end titanium alloys, and Fengyunjun also took this opportunity to unveil its mystery with you.

Forward-looking, the third listed company of high-end titanium alloy
Founded in 2004, Jintian Titanium was mainly engaged in the production and sales of air and water treatment purification and disinfection equipment at first, but it was not as expected. In 2006, after the complete cessation of this kind of business, Jintian Titanium Industry decided to respond to the call of the country and aim at the research and development, production and sales of high-end titanium and titanium alloy materials.
Behind it is the strategic transformation of the controlling shareholder Hunan Xiangtou Jintian Technology Group Co., Ltd. (hereinafter referred to as "Jintian Group") and the far-sightedness of the layout of the new material industry. In addition to Jintian Titanium, Jintian Group also controls two titanium products companies, Jintian Titanium and Jintian New Materials.

(Jintian Titanium Industry Prospectus).
The three companies belong to the upstream and downstream of the industrial chain, and their businesses are independent of each other, and there is no competition in the same industry, and Jintian Titanium Industry is one of the best quality productivity.

(Jintian Titanium Industry Prospectus).
After the listing, Jintian Group and its persons acting in concert controlled a total of 39.27% of the voting rights of Jintian Titanium, and the actual controller was the State-owned Assets Supervision and Administration Commission of Hunan Province.
Since 2008, Jintian Titanium Industry began to purchase vacuum self-consumable electric arc furnace, fast forging machine and other core equipment to start its own production line, between 2011 and 2012, smelting, forging and precision forging three production lines have been built.
In addition, the company has recruited Fan Kai, Li Chao, Huang Yanhua and Huang Dechao and other core technical personnel, these people are experts in the field of titanium alloys, three of whom have worked in the titanium alloy industry's leading listed company Western Superconductor (688122. SH).

(Jintian Titanium Industry Prospectus).
With the support of strategy, capital and talents, Jintian Titanium Industry passed the TC4 product review for engine blades of a subordinate unit of AECC in 2012, the TC18 product review for structural parts of a certain model of supporting forging manufacturers affiliated to the aviation industry in 2015, and the TC17 product review ...... a subordinate unit of the aviation industry in 2015
At the end of 2015, Jintian Titanium Industry obtained all the military salary quality, and then it was smooth sailing and entered the rapid development channel.
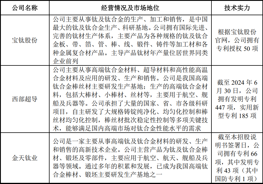
At present, in China's military aviation market, in addition to Jintian Titanium Industry, the companies that can mass-produce related titanium alloy products are mainly Baoti Co., Ltd. (600456. SH) and Western Superconductor.

(Jintian Titanium Industry Prospectus).
Due to the late start, the production capacity of Jintian Titanium Industry in 2023 will be 3,600 tons, while Baoti Co., Ltd. and Western Superconductor will be 32,900 tons and 10,000 tons respectively, and the sales volume will be 2,520 tons, 30,000 tons and 10,700 tons respectively.
Therefore, we see that although the net profit is close to 20%, Jintian Titanium's revenue in 2023 will only be 801 million, and the net profit will be 147 million, which is relatively small.
However, it is worth mentioning that almost all of Jintian Titanium's titanium alloy products are sold to the aerospace field, with a sales volume of about 2,060 tons in 2022, and a market share of about 6.24% in the domestic aerospace titanium market.

(Jintian Titanium Industry Prospectus).

With a compound annual growth rate of 20%, the world's first-class strategic air force has a wide range of skies
At present, Jintian Titanium's main products include bars, forging billets and parts, of which bars are the main source of income, contributing about 90% in the past three years.

(Jintian Titanium Industry Prospectus).
Since 2020, the compound annual growth rate of Jintian Titanium bar products has reached 21%, and the parts business has also continued to develop, becoming a useful supplement to the main business income, accounting for 9.60% of the main business income in 2023.
Driven by this, since 2020, the compound annual growth rate of Jintian titanium industry's revenue has reached 20%, showing excellent growth, and the same growth momentum is also reflected in Baoti shares and Western Superconductor, which is behind the vigorous development of China's aviation industry.

(Source: Choice Terminal, Charting: Market Value APP).
In the first three quarters of 2024, Jintian Titanium Industry's total revenue was 618 million, a year-on-year increase of 10%, and its net profit was 117 million, a year-on-year increase of 23%.
According to the statistics of the Titanium Zirconium Hafnium Branch of the China Nonferrous Metals Industry Association, from 2018 to 2022, the consumption of titanium in China's aerospace field increased by about 2.2 times, with an average annual compound growth rate of 33.80%.
Benefiting from this, the proportion of titanium consumption in China's aerospace field has increased from 9.70% in 2010 to 22.76% in 2022, and the current consumption is second only to the chemical industry (titanium dioxide).

(Jintian Titanium Industry Prospectus).
From a global point of view, there is still a lot of room for growth in the consumption of titanium alloys in the aerospace field.
According to the statistics of the USGS (United States Geological Survey), the global consumption of aerospace titanium alloys accounts for about 50% of the overall consumption, and the United States, Russia and other military powers, aerospace titanium accounts for more than 70%.
Aerospace and ships are the main application fields of Jintian Titanium's high-end titanium and titanium alloy products, and it is mainly a military business, accounting for more than 90% of the revenue of military products in the past two years.
According to the strategic goal of building China's air force, a modernized strategic air force will be initially built in 2035, and a world-class strategic air force will be built in an all-round way by the middle of the 21 st century.
As of the end of 2022, China's second- and third-generation fighters account for a relatively high proportion, and the proportion of fourth-generation aircraft is relatively small, while the United States has no second-generation fighters in service, and its third- and fourth-generation models account for a relatively high proportion.
The amount of titanium is an important indicator to measure the attributes of fighters, for example, the amount of titanium alloy used in China's second-generation fighter J-8 is 2%, the amount of titanium alloy used in the fourth-generation fighter J-20 is 20%, and the amount of titanium alloy used in the United States F-22 is about 41%.
In the field of civil aviation, it is estimated that by 2041, China's fleet size will reach 10,007 aircraft, accounting for 21.1% of the global passenger aircraft fleet, and is expected to become the world's largest single aviation market.
With the domestic regional aircraft ARJ21 and the domestic large aircraft C919 successively put into operation, China's civil aviation industry has also ushered in a blowout of demand for titanium alloys, and the orders in hand at the end of 2022 alone have increased the demand for 24,400 tons of high-end titanium alloys.

(Jintian Titanium Industry Prospectus).
Russia is at the world's leading level in the research and application of titanium alloy for ships and underwater equipment, and the amount of titanium alloy used in ships and underwater equipment accounts for an average of 18%, and at present, from the perspective of titanium used by a single ship, the amount of titanium used by ships in China accounts for less than 1% of the total weight.
The titanium high-pressure gas cylinder self-developed by Jintian Titanium Industry has passed the product appraisal organized by the navy, and is the first application of related products on domestic ships, and the technical level has reached the domestic advanced level.

The R&D intensity is industry-leading, and the performance is not inferior to that of international giants
At present, Jintian Titanium has formed a number of independent and controllable core technologies in the fields of high-strength and high-toughness titanium alloy, medium-strength and high-toughness titanium alloy, titanium alloy for engines, and titanium alloy for ships.
In the past three years, Jintian Titanium Industry has invested a total of 119 million yuan in R&D, and its R&D investment intensity is close to that of Western Superconductor, slightly higher than that of Baoti shares.

(Jintian Titanium Industry Prospectus).
Therefore, we see that although the start is late, as of the signing date of the prospectus, Jintian Titanium has 66 authorized patents, including 43 invention patents (including 1 national defense patent), 24 utility model patents, and the number of patents has exceeded that of Baoti shares.

(Jintian Titanium Industry Prospectus).
Since the business of Baoti Co., Ltd. covers various specifications of titanium and titanium alloy plates, strips and bars, while Jintian Titanium Industry and Western Ultrashort are more focused on high-end series, the gross profit margin of Jintian Titanium Industry is closest to that of Western Superconductor, which is about 35% per year.

(Jintian Titanium Industry Prospectus).
From the category point of view, Jintian Titanium Industry, Baoti Co., Ltd. and Western Superconductor are basically the same in terms of the coverage of major brand products, but the focus of gravity has its own focus.

(Jintian Titanium Industry Prospectus).
More than 20 core grades of titanium alloy products such as TC18, TC4 and TA15 produced by Jintian Titanium Industry have been widely used in China's aircraft structural parts, fasteners and aero engine parts, providing important materials for the first flight and mass production of many new fighters, transport aircraft, training aircraft and amphibious aircraft in China.
TIMET is one of the leading companies in the global titanium alloy industry, and its titanium alloys are widely used in Boeing, Airbus and other military and civilian aircraft and engines.
Under the same heat treatment conditions, the performance indicators of tensile strength, yield strength, elongation and section shrinkage of TC17 products at room temperature have reached or exceeded the level of similar TIMET.

(Jintian Titanium Industry Prospectus).
The same performance indicators of TB6 products reach the level of similar products of TIMET.

(Jintian Titanium Industry Prospectus).

The first-mover advantage is obvious, and the production capacity is expected to double
One of the characteristics of the military industry is that the "first-mover advantage" is obvious, once the equipment is finalized and installed, in order to ensure the safety and integrity of the military system and maintain the continuity and stability of its production capacity, customers will not easily change the supplier of their main equipment.
At present, Jintian Titanium has cooperated with many military industrial groups such as Aviation Industry, China Aviation Development, China Shipbuilding, China Ordnance and Triangle Defense (300775. SZ), Parker New Materials (605123. SH), Aerospace Science and Technology (688239. SH) and other well-known listed companies have established long-term and stable cooperative relations.

(Jintian Titanium Industry Prospectus).
The
development of titanium alloy products in the field of military aviation is mainly carried out by participating in the development and matching of military models, and a large amount of research and development work should be carried out in the early stage, and only after passing the process review, material review, ground functional test, ground static test, installation assessment, and installation review can it become a qualified supplier of relevant types of materials.
On the other hand, after years of development, China's aviation field with high-end titanium alloy products market has formed a competitive pattern dominated by Jintian titanium industry, western superconductor, Bao Ti shares, and later it is difficult for enterprises to enter the market.
In this listing, Jintian Titanium raised a total of 662 million yuan, which was mainly used for the "Advanced Titanium Alloy Project for High-end Equipment (Phase I)", with an adult production capacity of 2,800 tons of titanium alloy bars and 200 tons of titanium alloy forging billets after completion.

This also means that the production capacity of Jintian Titanium is expected to double compared with the current level.
Disclaimer: This report (article) is an independent third-party research based on the public company nature of listed companies and the core information publicly disclosed by listed companies in accordance with their statutory obligations (including but not limited to temporary announcements, periodic reports and official interactive platforms, etc.); Market Value strives to be objective and fair in the content and opinions contained in the report (article), but does not guarantee its accuracy, completeness, timeliness, etc.; The information or opinions expressed in this report (article) do not constitute any investment advice, and Market Capitalization does not assume any liability for any actions taken as a result of the use of this report.
Special statement: The above content only represents the author's own views or positions, and does not represent the views or positions of Sina Finance Headlines. If you need to contact Sina Finance Toutiao due to the content of the work, copyright or other issues, please do so within 30 days after the above content is published.
Ticker Name
Percentage Change
Inclusion Date