Transferred from: Prospective Industry Research Institute
Major listed companies in the industry: Ziguang Guowei (002049), Taiji Industry (600667), Tongfu Microelectronics (002156), Guoxin Technology (688262), Changdian Technology (600584), Huatian Technology (002185), Jingfang Technology (603005), Longsys (301308), etc
The core data of this article: operating income of listed companies in the industry; the proportion of related business; Related business income
1. Summary of listed companies in the high-bandwidth memory industry
At present, limited by wafer manufacturing technology, there is no mass production of high-bandwidth memory (HBM) among China's listed companies, and the listed companies are mainly concentrated in the HBM packaging and testing process, mainly including: Tongfu Microelectronics, Changdian Technology, Taiji Industry, Jingfang Technology, etc.





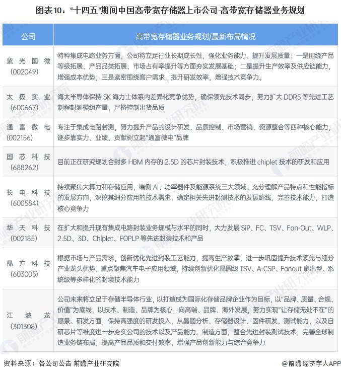
2. Comparison of business layouts of listed companies with high-bandwidth memory
Among the listed companies in the high-bandwidth memory industry, only Unisplendour Guowei is currently engaged in the production of HBM chips, but its HBM chips are still in the stage of sample system integration verification. The main business of the remaining listed companies is concentrated in the field of high-bandwidth memory packaging and testing.

3. Comparison of basic information of listed companies with high-bandwidth memory
From the analysis of the layout of high-bandwidth memory listed companies and existing public information, Huatian Technology has the largest registered capital, Taiji Industry has the earliest establishment time, and Changdian Technology has the most bidding information.

From the analysis of the existing public information of listed companies in the high-bandwidth memory industry, the company with relatively more patent information is JCET, including 940 utility model patents; The largest number of employees is Huatian Technology, with a total of 26,427 employees.

4. Comparison of high-bandwidth memory-related business performance of listed companies in high-bandwidth memory
At present, among the listed companies of high-bandwidth memory, Changdian Technology's chip packaging and testing business revenue is the highest, reaching 15.433 billion yuan, and Huatian Technology's integrated circuit sales have reached 46.658 billion.

5. Comparison of high-bandwidth memory business plans of listed companies

For more research and analysis of this industry, please refer to the "China Memory Industry Market Prospect and Investment Strategic Planning Analysis Report" by the Prospective Industry Research Institute
At the same time, the Prospective Industry Research Institute also provides solutions such as industrial new track research, investment feasibility study, industrial planning, park planning, industrial investment, industrial map, industrial big data, smart investment promotion system, industry status certificate, IPO consulting/fundraising feasibility study, specialized and special new small giant declaration, and the 15th Five-Year Plan. If you want to reprint and quote the content of this article, please indicate the source (Qianzhan Industry Research Institute).
More in-depth industry analysis is available in the [Prospective Economist APP], and you can also communicate and interact with 500+ economists/senior industry researchers. More enterprise data, enterprise information, and enterprise development are all in the [Qichamao APP], the most cost-effective and most comprehensive enterprise query platform.
Ticker Name
Percentage Change
Inclusion Date